CCS Icon

CCS Controller Wiki

Техническая документация и спецификации контроллеров зарядки CCS

Обзор

Описание стандарта не претендует на абсолютное соответствие официальной документации — это наша интерпретация с собственной аппаратной и программной реализацией.

Стандарт «CCS» отличается бесспорной элегантностью реализации, но также сложностью аппаратной и программной части.

Основная идея разработчиков — обеспечить высокоуровневую связь на базе существовавшего тогда стандарта «TYPE 2» для передачи дополнительных параметров систем зарядки переменным и постоянным током.

CCS 2
CCS2 (IEC-62196-3)
Type 2
TYPE 2 (IEC-62196-2)

Разработчики выбрали PLC-модем, обеспечивающий передачу данных по линии «CP».

Аппаратная часть

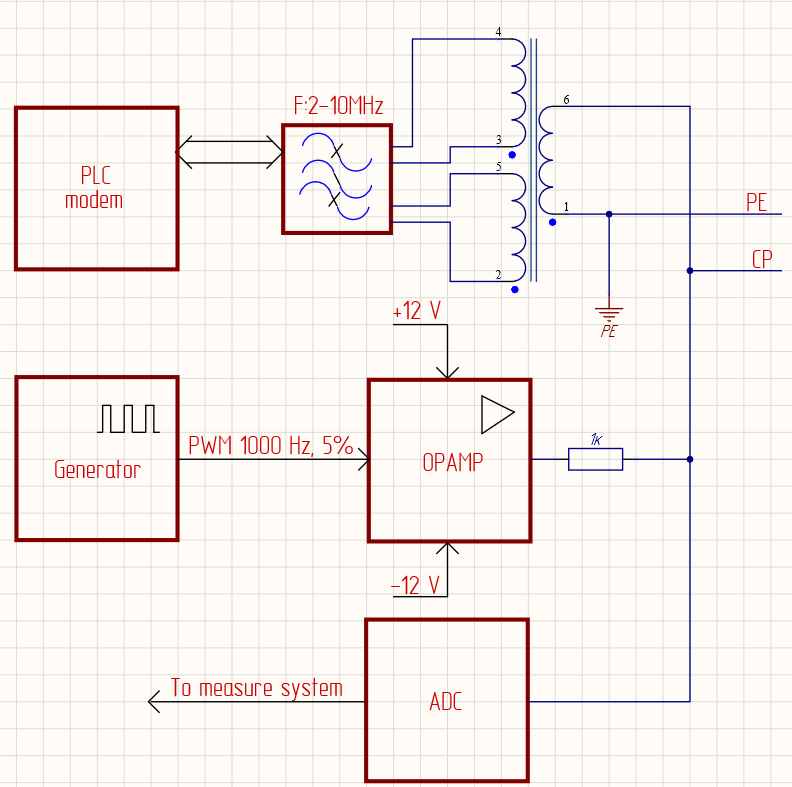
Аппаратная часть CCS
Блок-схема аппаратной реализации PLC.
Описание блоков:
  • PLC-модем — система на кристалле (СнК), реализующая стандарт «HomePlug AV» и IEEE 1901.
  • Генератор — схема, формирующая широтно-импульсный сигнал частотой 1000 Гц и скважностью 5%.
  • Opamp — схема, формирующая сигнал амплитудой +12 В и −12 В от генератора.
  • ADC — схема измерения амплитуды формируемого сигнала.

Сигнал «CP» подаётся на входной разъём электромобиля. В зависимости от этапа сеанса зарядки автомобиль меняет амплитуду сигнала «CP», подключая нагрузочные резисторы к линии «CP». Зарядная система реагирует на эти изменения, принимая соответствующие решения. Узел «ADC» должен измерять амплитуды положительной и отрицательной составляющих сигнала «CP».

Состояния положительной составляющей:
  • +12 В — зарядный разъём не вставлен в автомобиль.
  • +9 В — зарядный разъём вставлен в автомобиль.
  • +6 В / +3 В — автомобиль готов к зарядке.

Помимо изменения уровня сигнала «CP» осуществляется высокоуровневая связь. Сигнал «CP» используется как несущая частота. Высокоуровневая связь — это OFDM-модулированный сигнал.

Сигнал на линии CP
Сигнал на линии CP.

Программная часть

При вставке зарядного разъёма в электромобиль уровень сигнала «CP» падает до ~9 В. В этот момент автомобиль фиксирует подключение зарядного разъёма и готовится к приёму ШИМ-сигнала со скважностью 5%.

После получения разрешающего сигнала контроллер зарядки должен начать формирование ШИМ-сигнала со скважностью 5%.

Обнаружив на линии ШИМ-сигнал со скважностью 5%, автомобиль инициирует высокоуровневую связь.

Процесс обмена сообщениями называется SLAC.

Последовательность SLAC
Последовательность SLAC.

Основная цель этого процесса — определить подключение зарядной станции к электромобилю по затуханию PLC-сигнала. На этом этапе также узнаётся MAC-адрес электромобиля и передаётся ему наш MAC-адрес.

После получения «CM_SLAC_MATCH.CNF» электромобиль инициирует процедуру обмена IPv6-адресами посредством процедуры SDP и процесса ICMPv6.

SDP лог
SDP лог.

После этого этапа также определяются порты для последующего установления TCP-соединения.

SDP лог
SDP лог.

Весь последующий процесс согласования параметров сеанса зарядки происходит с использованием EXI (Efficient XML Interchange). Эта модель обмена данными на основе заданных схем обеспечивает сжатие данных для более эффективного использования полосы канала связи.

Этапы зарядки
Обработка SupportedAppProtocol
SupportedAppProtocol

На этом этапе электромобиль сообщает поддерживаемые протоколы зарядки (DIN70121, ISO15118) и версии стандартов. Контроллер выбирает протокол, который будет использоваться для зарядки электромобиля.

Обработка SessionSetup
SessionSetup

На этом этапе электромобиль и контроллер зарядки обмениваются значениями EVCCID и EVSEID.

Обработка ServiceDiscovery
ServiceDiscovery

На этом этапе контроллер зарядки сообщает доступные сервисы.

Обработка ServicePaymentSelection
ServicePaymentSelection

На этом этапе на основе предоставленных SECC сервисов и вариантов оплаты эта пара сообщений позволяет передать выбранные PaymentOption, SelectedServices и связанные ParameterSets.

Обработка ServicePaymentSelection
ServicePaymentSelection

На этом этапе на основе предоставленных SECC сервисов и вариантов оплаты эта пара сообщений позволяет передать выбранные PaymentOption, SelectedServices и связанные ParameterSets.

Обработка ContractAuthentication
ContractAuthentication

С помощью параметра EVSEProcessing зарядная станция может сообщить электромобилю, что обработка ещё не завершена, но ответное сообщение отправлено для соблюдения требований по таймауту и производительности. Это позволяет отложить сеанс связи V2G при соблюдении указанных требований.

Обработка ChargingParameterDetection
ChargingParameterDetection

На этом этапе электромобиль и контроллер зарядки согласуют параметры сеанса зарядки (максимально допустимый ток, минимально допустимое напряжение, максимальная мощность и т.д.).

Обработка CableCheck
CableCheck

На этом этапе электромобиль сообщает о готовности к проверке изоляции. Зарядная станция выполняет проверку встроенным мегомметром и по завершении уведомляет электромобиль о результате.

Обработка PreCharge
PreCharge

На этом этапе автомобиль запрашивает у зарядной станции заданные напряжение и ток, чтобы более медленные силовые модули станции успели выйти на требуемый уровень заранее.

Обработка PowerDelivery
PowerDelivery

Электромобиль измеряет напряжение, запрошенное на этапе Precharge, и при достижении заданного уровня формирует «Power Delivery Request», сообщая о готовности к зарядке.

Обработка Charging
Charging

В процессе зарядки электромобиль запрашивает ток, по напряжению передаётся процент заряда и ряд других параметров; контроллер зарядки сообщает выходное напряжение, ток и связанные параметры.

Завершение сеанса

Остановку может инициировать электромобиль или зарядная станция.

Остановка сеанса зарядки приводит к формированию «PowerDeliveryReq» и установке соответствующего флага.

Завершение сеанса

Электромобиль может затем инициировать процедуру «Welding Detection» или сразу сформировать «Session Stop Req».

Завершение сеанса

Зарядная станция должна обеспечить остановку силовых модулей и выполнение всех необходимых процедур остановки.