CCS

CCS

Стандарт быстрой зарядки постоянным током для Европы и Северной Америки, один разъём для AC и DC.

Нужен контроллер CCS?

Описание:

Контроллер предназначен для работы в составе зарядной станции для электромобилей. Поддерживаются стандарты DIN SPEC 70121 и ISO 15118.

Контроллер CCS
Напряжение питания: 12В ± 5% Потребление: < 5Вт Температура: -40…+80°C Габариты: 125-90-40 мм

Возможности контроллера:

  • 1 интерфейс PLC-модема
  • 2 гальванически развязанных интерфейса RS485
  • 1 гальванически развязанный интерфейс CAN
  • 2 канала измерения температуры
  • 2 цифровых входа
  • 2 реле (5А)
  • 1 порт USB Type-C для логирования

Режимы работы:

Контроллер может самостоятельно управлять силовыми модулями или работать как подчинённое устройство. В режиме подчинённого устройства управление силовыми модулями передаётся центральному контроллеру. Этот режим необходим для станций с балансировкой мощности.

Протокол связи:

Основной протокол управления — Modbus RTU. Карта регистров может быть изменена по согласованию с заказчиком.

Пример лога:

// Modbus RTU – чтение статуса контроллера
Detect insert Pistol, Vpt = 9.97

Got Enable "Start" from Modbus
========================= Starting SLAC =========================
[0:4:42.404]  [CM_SLAC_PARAM_REQ ->] {ff ff ff ff ff ff 00 7d fa 06 9f 4e 88 e1 01 64 60 00 00 00 00 fc fd de 60 56 5d 76 79 00 00 00 00 00 00 00 00 00 00 00 00 00 00 00 00 00 00 00 00 00 00 00 00 00 00 00 00 00 00 00 }, size = 60
[0:4:42.268]  CM_SLAC_PARAM_CNF <- {00 7d fa 06 9f 4e 02 2b 00 3e 00 04 88 e1 01 65 60 00 00 ff ff ff ff ff ff 0a 06 01 00 7d fa 06 9f 4e 00 00 fc fd de 60 56 5d 76 79 00 00 00 00 00 00 00 00 00 00 00 00 00 00 00 00 }, size = 60
--------------------------------------------------------------------
EVCC MAC: [00:7d:fa:06:9f:4e], runID: [fc fd de 60 56 5d 76 79]
--------------------------------------------------------------------
[0:4:42.268]  [CM_START_ATTEN_CHAR_IND ->] {ff ff ff ff ff ff 00 7d fa 06 9f 4e 88 e1 01 6a 60 00 00 00 00 0a 06 01 00 7d fa 06 9f 4e fc fd de 60 56 5d 76 79 00 00 00 00 00 00 00 00 00 00 00 00 00 00 00 00 00 00 00 00 00 00 }, size = 60
[0:4:42.500]  [CM_START_ATTEN_CHAR_IND ->] {ff ff ff ff ff ff 00 7d fa 06 9f 4e 88 e1 01 6a 60 00 00 00 00 0a 06 01 00 7d fa 06 9f 4e fc fd de 60 56 5d 76 79 00 00 00 00 00 00 00 00 00 00 00 00 00 00 00 00 00 00 00 00 00 00 }, size = 60
[0:4:42.536]  [CM_START_ATTEN_CHAR_IND ->] {ff ff ff ff ff ff 00 7d fa 06 9f 4e 88 e1 01 6a 60 00 00 00 00 0a 06 01 00 7d fa 06 9f 4e fc fd de 60 56 5d 76 79 00 00 00 00 00 00 00 00 00 00 00 00 00 00 00 00 00 00 00 00 00 00 }, size = 60
--------------Received 3 CM_START_ATTEN_CHAR_IND-------------------
For MAC EVCC = [00:7d:fa:06:9f:4e]
NUM_SOUNDS = 10, TIME_OUT = 6, forw_Sta = [00:7d:fa:06:9f:4e], run_id = [fc:fd:de:60:56:5d:76:79]
--------------------------------------------------------------------
...

Расширенный анализ:

Разработанное сервисное приложение позволяет проводить детальный анализ работы контроллера и его взаимодействия с электромобилем. Доступен экспорт данных в формате pcap.

Tool screen

3D-модель:

Загрузка 3D-модели…

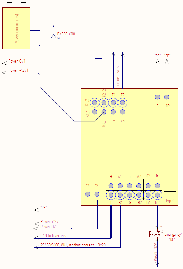
Типовая схема подключения

Схема подключения CCS

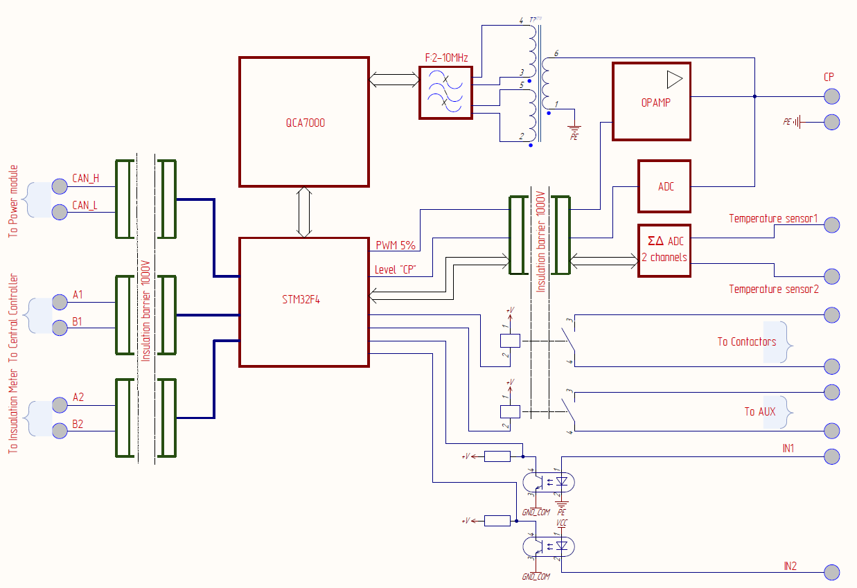
Структурная схема контроллера

Структурная схема CCS

Нужен контроллер CCS?

Мы поставляем контроллеры, совместимые с CCS, готовые к интеграции, с поддержкой сертификации и внедрения.