CHAdeMO

CHAdeMO

Японский стандарт быстрой зарядки постоянным током, широко распространён в Азии и мире.

Нужен контроллер CHAdeMO?

Описание контроллера зарядки

Контроллер предназначен для работы в составе зарядной станции. Поддерживаются стандарты CHAdeMO v0.9 и v1.1.

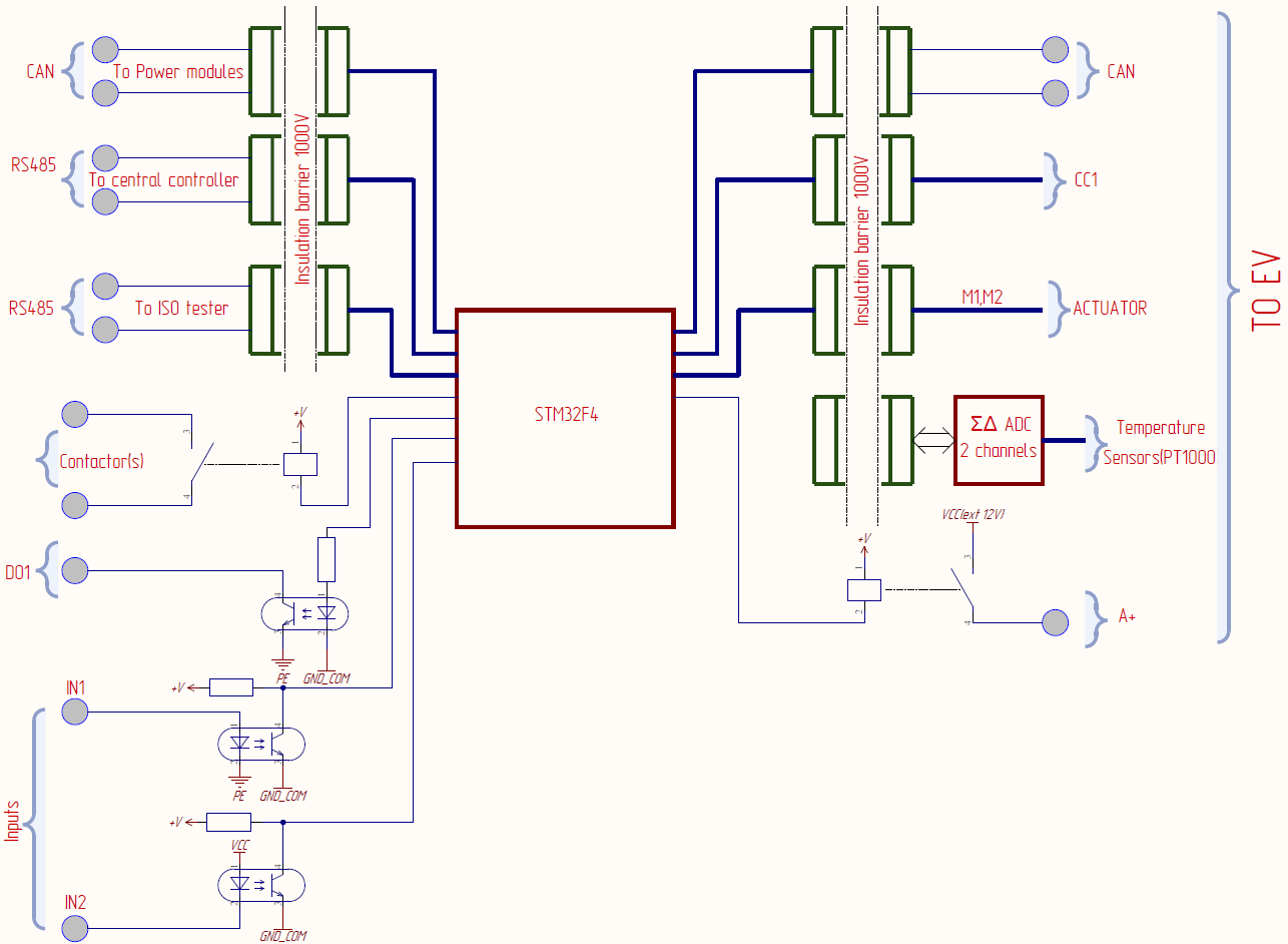
Контроллер CHAdeMO
Напряжение питания: 12В ± 5% Потребление: < 5Вт Температура: -40…+80°C Габариты: 125-90-40 мм

Возможности:

  • 2 интерфейса RS485
  • 2 интерфейса CAN
  • 2 канала измерения температуры
  • 2 цифровых входа
  • 1 реле (5А), 1 реле (15А)
  • 1 порт USB Type-C для логирования

Управление исполнительным механизмом:

Схема прямого управления (мотор в разъёме) с автоматическим отпусканием при отключении питания.

Режимы работы:

Контроллер может самостоятельно управлять силовыми модулями или работать как подчинённое устройство с балансировкой мощности.

Протокол связи:

Основной протокол — Modbus RTU. Карта регистров может быть изменена по согласованию с заказчиком.

Типовая схема подключения

Схема подключения CHAdeMO

Структурная схема контроллера

Структурная схема CHAdeMO

Нужен контроллер CHAdeMO?

Мы поставляем контроллеры, совместимые с CHAdeMO, готовые к интеграции и внедрению.