Type2

Type2 (IEC 62196-2)

Европейский разъём зарядки переменным током для дома и общественных станций, одно- и трёхфазная зарядка.

Нужен контроллер Type2?

Описание контроллера зарядки

Контроллер Type2
Напряжение питания: 12В ± 5% Потребление: < 5Вт Температура: -40…+80°C Габариты: 125-90-40 мм

Возможности:

  • 1 интерфейс RS485
  • 2 цифровых входа
  • 4 реле (5А), 2 реле (5А) для исполнительных устройств

Режимы работы:

Контроллер поддерживает стандарты IEC 61851, GB/T 18487. Может самостоятельно управлять силовыми модулями или работать как подчинённое устройство с балансировкой мощности.

Протокол связи:

Основной протокол — Modbus RTU. Карта регистров может быть изменена по согласованию с заказчиком.

Типовая схема подключения

Схема подключения Type2

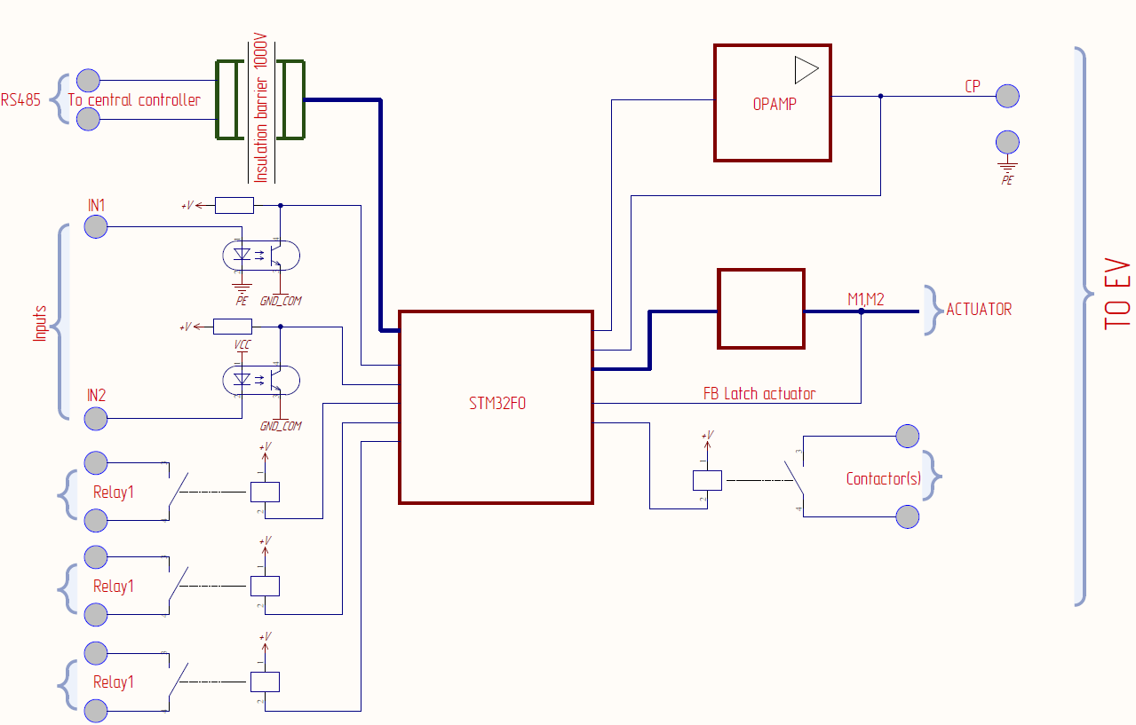
Структурная схема контроллера

Структурная схема Type2

Нужен контроллер Type2?

Мы поставляем контроллеры Type2 с поддержкой Mode 3 и функций для сети.